简介
❗购买请注意:
1、购买课程咨询助理小言

2、前100名报名STEPS-STORY(阶段一/阶段二/阶段三/全阶段)系列课程的学员,购买成功后转发课程链接➕课程好评到无分组朋友圈集赞10个,或发至2个50人以上儿童康复相关社群(除在助群)保留5分钟,截图发送给助理小言,即可领取100元返现红包,每位学员限领1次❗
3、100名以后报名的学员,购买成功后转发课程链接➕课程好评到无分组朋友圈集赞10个,或发至2个50人以上儿童康复相关社群(除在助群)保留5分钟,截图发送给助理小言即可领取50元全平台课程代金券,每位学员限领1次❗
------------------------------------------------------------------------


------------------------------------------------------------------------
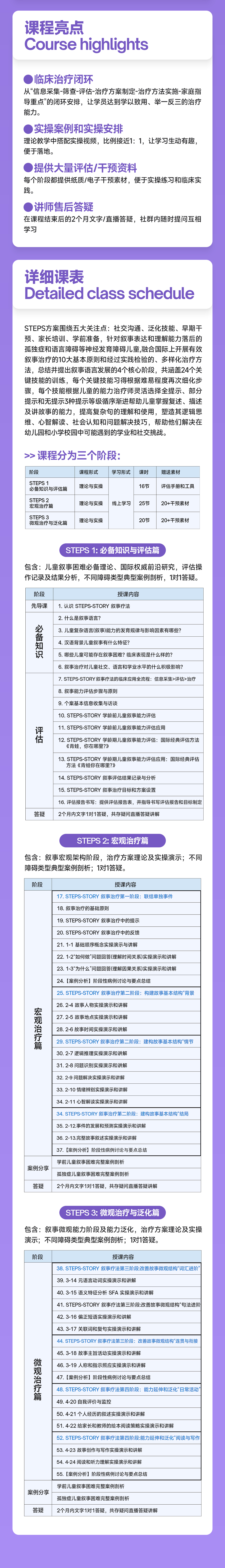
开课准备:
1.请扫码添加助理小言企业微信,进入微信学习群。

---------------------------------------------------------------
课程须知:
1.此课程自购买开课后起12个月内有效,购买后视同知晓!
2.此课程配备VIP学员社群服务,社群内答疑,定期干货分享,购买后联系助理小言,开课前抱您入群。
3.课程有效期内可无限回看,学员可自由掌握课程进度,合理安排上课时间!
4.课程随课赠送课程资料及玩教具包,开课前包邮到家。
没有任何内容哦

